꾸준히 안타치기
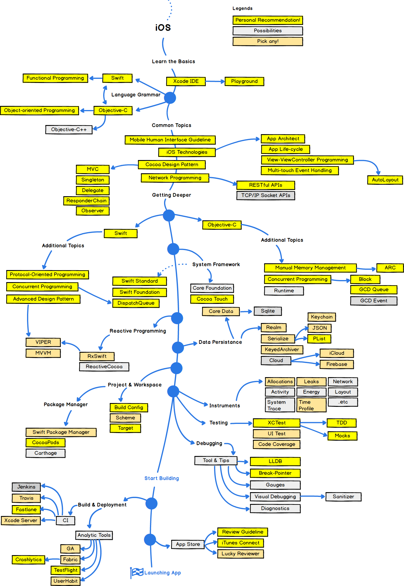
iOS로드맵 / swiftUI 본문
반응형
https://github.com/godrm/mobile-developer-roadmap
GitHub - godrm/mobile-developer-roadmap: 모바일 개발자 로드맵
모바일 개발자 로드맵. Contribute to godrm/mobile-developer-roadmap development by creating an account on GitHub.
github.com

Developer Roadmaps - roadmap.sh
Community driven roadmaps, articles and guides for developers to grow in their career.
roadmap.sh
swiftUI

https://karinprater.medium.com/on-the-road-to-learn-swiftui-8b26b528199c
On the road to learn SwiftUI
I have created this SwiftUI Developer Roadmap. It is meant as an overview of the different aspects and tools that SwiftUI provides. There…
karinprater.medium.com
반응형
'iOS > Basic Study' 카테고리의 다른 글
| 정적변수 Static (0) | 2023.04.14 |
|---|---|
| Completion handler (0) | 2023.04.06 |
| App's Life Cycle 화면생명주기, AppDelegate, SceneDelegate (0) | 2022.12.15 |
| 테이블뷰, 컬렉션뷰셀 세팅 / UIKit / 이미지모드 (0) | 2022.09.15 |
| 탭맨 라이브러리 사용하기 (0) | 2022.09.11 |
Comments